Gambaran Umum


Pada tahun 1992 Kelurahan Ballasaraja resmi terbentuk yang wilayahnya terdiri atas wilayah Lingkungan Balleanging dan Lingkungan sarajoko dan ditempatkan seorang Lurah untuk memimpin dan menyelenggarakan pemerintahan, pembangunan dan kemasyarakatan. Lurah perta,a pada wakktu itu bernama Andi Muh. Anshar Pabottingi, beliau dating dikelurahan hanya bernodalkan Surat keputusan , tidak ada kantor, pegawai, staf, dan peralatan kantor.

Dalam kondisi seperti itu Lurah dan masyarakat melakukan musywarah yang kemudian menyusun aparat pembantu sampai tingkat RW, dan RT. Kepala Lingkungan adalah penulis sendiri merangkap ketua LPMK/LKMD adalah lembaga yang dibentuk oleh masyarakat disahkan oleh pemerintah yang berperan dan bertugas membantu Lurah/Kepala Desa merencanakan, melaksanakan, mengawasi, dan mengevaluasi pembangunan di Kelurahan. Aktivitas pemerintahan dimulai dengan meminjam rumah H. Zainuddin sebagai kantor sementara dengan peralatan seadanya. Satu Tahun kemudian  direncanakan pembangunan kantor permanen dengan biaya swadaya masyarakat diatas tanah milik penulis yang kemudian diganti rugi dana swadaya masyarakat pula. Pada waktu itu kondisi wilayah Kelurahan Ballasaraja terutama infrastruktur jalan desa sangat memprihatinkan karena semua masih jalan tanah licin dan becek, berdebu, dimusim kemarau. Sarana air bersih dan WC yang ada di Balleangingdan sebagian kecil di Sarajoko.

Pendapatan penduduk dianggap memadai karena ditunjang oleh hasil pertanian padi, cengkeh, dan coklat serta buah-buahan. Pada tahun 1999-2000 Lingkungan Sarajoko dimekarkan menjadi Lingkungan Bontorihu dan Lingkungan Sarajoko  sendiri. Kepala Lingkungan Bontorihu pada waktu itu dijabat oleh Muh. Hatta yang kemudian digantikan oleh H. Lampe Masse sampai tahun 2017. Pada tahun 2003 silam masa pemerintahan Bupati A. Pabokori dan Lurahnya Syarifuddin, S.Sos menggantikan A. Muh. Anshar Pabottingi. Kelurahan Ballasaraja Ditunjuk sebagai Kelurahan Muslim percontohan di Kecamatan Bulukumpa sebagai upaya penegakan syariat islam di Kabupaten Bulukumba. Berdasarkan perda Kabupatem Bulukumba ada tiga program yang akan dicapai yaitu:

1.    Bebas buta Aksara AL- QURAN

2.    Bebas penggunaan miras

3.    Busana muslim bagi wanita

Sejak ditetapkan Kelurahan Ballasaraja menjadi kelurahan Muslim , pemerinta kelurahan dan masyrakat aktif melakukan sosialisasi dan pembinaan keagamaan. Dibentuk Kelompok majelis ta’lim dan kelompok pengajian disetia masjid yang hasilnya memadai terutama pakaian muslimah sudah merata, terkecuali penggunaan miras belum sepenuhnya bias diberantas

Lurah Syarifuddim, S.sos kemudian digantikan oleh H. Hasraruddin, S.pd yang kemudian digantikan oleh Drs. Muh. Salman.Z. Patongai dan digantikan oleh A. Asdar  Alif, S.Sos., M.A.P sampai sekarang

Kondisi infrastruktur jalan di kelurahan Ballasaraja sudah jauh lebih baik berkat kerja sama semua pihak. Pada tahun 2017 berdasarkan perda Kabupaten Bulukumba tentang Kelapa Lingkungan, maka diadakan pemilihan di tiga Lingkungan. Terpilih sebagai Kepala Lingkungan Balleanging “Nurhayati”, Kepala Lingkungan Sarajoko “A. Muh. Amin, dan Kepala Lingkungan Bontorihu “ Baharuddin Badu”.

Satu hal yang disyukuri masyarakat Kelurahan Ballasaraja bahwa lurah dan staf yang pernah berada di Kelurahan Ballasaraja ditempat lain mendapat posisi yang penting, baik di Kecamatan maupun ditingkat Kabupaten Bulukumba.

Statistik Kampung


Jumlah Penduduk Menurut Kelompok Umur
Jumlah Jiwa
927
Jumlah Kepala Keluarga
956
Jumlah PUS
437
Persentase Partisipasi Keluarga dalam Poktan (Kelompok Kegiatan)

Keluarga yang Memiliki Balita
151
Keluarga yang Memiliki Remaja
478
Keluarga yang Memiliki Lansia
354
Jumlah Remaja
58
PUS dan Kepesertaan Ber-KB
Total
335
PUS dan ketidaksertaan Ber-KB
Total
102

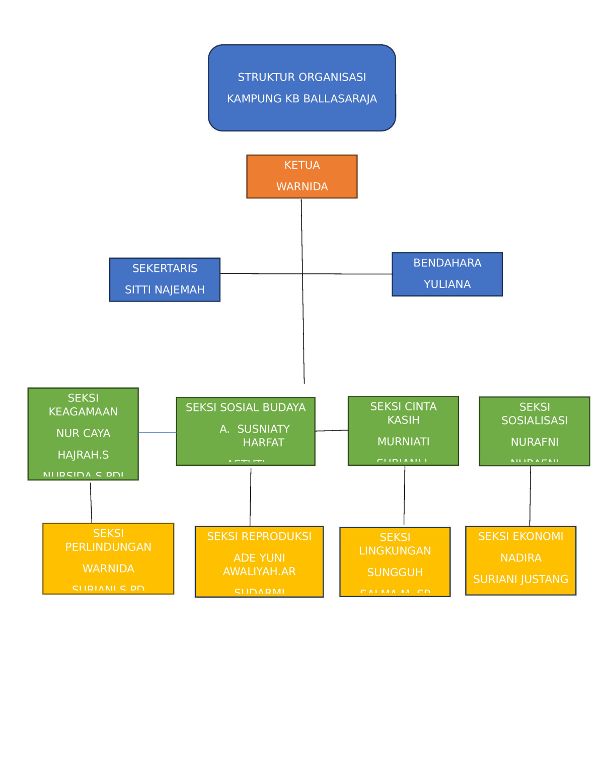
Status Badan Pengurus


Sarana dan Prasarana


Bina Keluarga Balita (BKB)
BKB

Bina Keluarga Balita (BKB)

Ada

Bina Keluarga Remaja (BKR)
BKR

Bina Keluarga Remaja (BKR)

Ada

Bina Keluarga Lansia (BKL)
BKL

Bina Keluarga Lansia (BKL)

Ada

Usaha Peningkatan Pendapatan Keluarga Akseptor (UPPKA)
UPPKA

Usaha Peningkatan Pendapatan Keluarga Akseptor (UPPKA)

Ada

Pusat Informasi dan Konseling Remaja (PIK R)
PIK R

Pusat Informasi dan Konseling Remaja (PIK R)

Ada

Sekretariat Kampung KB
Sekretariat KKB

Sekretariat Kampung KB

Ada

Rumah Data Kependudukan Kampung KB
Rumah Dataku

Rumah Data Kependudukan Kampung KB

Ada

Dukungan Terhadap Kampung KB


Sumber Dana Ya,
APBD
Swadaya Masyarakat
Kepengurusan/pokja KKB Ada
SK pokja KKB Ada
PLKB/PKB sebagai pendamping dan pengarah kegiatan Ada,
NIRTA EVAYANTI,S.Pd
199406302023212040
Regulasi dari pemerintah daerah Ada,
SK Kepala Desa/Lurah tentang Kampung KB
Pelatihan sosialisasi bagi Pokja KKB Ada
Jumlah anggota pokja yang sudah terlatih/tersosialisasi pengelolaan KKB 16 orang pokja terlatih
dari 16 orang total pokja
Rencana Kegiatan Masyarakat Ya
Penggunaan data dalam perencanaan dan evaluasi kegiatan Ya,
PK dan Pemutahiran Data
Data Rutin BKKBN
Potensi Desa
Data Sektoral

Mekanisme Operasional


Rapat perencanaan kegiatan Ada, Frekuensi: Bulanan
Rapat koordinasi dengan dinas/instansi terkait pendukung kegiatan Ada, Frekuensi: Bulanan
Sosialisasi Kegiatan Ada, Frekuensi: Bulanan
Monitoring dan Evaluasi Kegiatan Ada, Frekuensi: Bulanan
Penyusunan Laporan Ada, Frekuensi: Bulanan